「双减」落地,K12 学科培训退潮,职业教育迎来风口。不论是政策利好还是供需变化,种种迹象表明,职业教育迎来高光之年。
一方面,如新东方、好未来、高途等学科培训头部机构,纷纷宣布加码职业教育;另一方面,一系列利好政策频出,为职业教育赛道上的选手们铺开了亮相「红毯」。
职业教育势头之热,如烈火烹油,展望未来,教育行业如何找准航向,贴近政策监管的方向和要求?如何在技术赋能之下、产业升级之中,转危为机、迭代进化?
《2022 中国职业教育行业报告》通过详细的行业梳理,以及对职业教育领域内多位顶尖专家的访谈,系统解读职业教育行业的当前格局和未来趋势,并对职业教育典型赛道进行分析和展望,为职业教育企业和投资人提供行业参考。

中国职业教育行业图谱,来源:多鲸教育研究院整理

职业教育改革方案的颁布、职业教育法的重要修订以及中办、国办印发《关于推动现代职业教育高质量发展的意见》,显示出党和国家对职业教育重视程度之高、推动职业教育改革发展力度之大前所未有。目前中国技能型人才缺口巨大,政策与需求的双重驱动将使得职业教育迎来巨大的发展机遇。
职业教育企业要坚持以科技赋能、以学习者为中心、以质量为生命线,构建「招培就」一体化的人才培养体系,打造教育链、人才链、产业链、创新链互惠共赢的职业教育新生态,促进产业繁荣。
——民生教育总裁,左熠晨
过去的 20 年是互联网深刻影响中国经济的 20 年。技术变革催生新的应用,新的应用派生新的商业形式,新的商业形式产生新的经济形态,不同的经济形态对人才供给提出新的需求,在 IT 行业经历的大型软件开发、互联网、移动互联、人工智能的四次迭代中,洞察人才供给需求的变化,构建符合产业需求的人才培养系统成为 IT 职业教育企业长期发展的核心能力。
面临产业升级带来的人才结构的变化,以及企业用人需求的变化,作为个体的我们,人人都需要学习一些 IT 技术来提升工作效率,拓宽职业发展路径。作为 IT 职业教育企业,需要持续发展符合需求变化的人才培养系统,来为学习者提供专业、有效的职 业教育服务,在国家高素质技术、技能人才供给中,继续成为不可或缺的重要力量。
——达内教育集团 CEO,孙莹
「双减」政策出台,职业教育成为 K12 教培转型的重要方向,行业竞争加剧。单纯的线上或线下模式抗风险性差,难以稳定持久地发展,线上线下融合的 OMO 发展模式会成为教师培训赛道的重要趋势。
未来,职业教育行业将进一步规模化、规范化。职业教育机构,需要保持初心与情怀,服务国家发展战略,为社会输送技术型人才,而不应过度逐利与资本化。
——山香教育董事,王相然
现阶段职场新人多是 95 后、00 后,这批人是互联网原住民,对互联网的接纳程度高,更注重个人的成就感与个性化的追求,对应这样的客户群体,满足个性化需求的职业教育会成为一个重要的发展方向。
从市场格局来讲,目前新职业在线教育赛道格局非常分散,没有明显的头部效应。但随着行业内早期机构的不断发展,以及新机构的不断涌入,在不久的将来,势必会产生龙头企业,行业竞争也会日益加剧。
——潭州教育董事长,谢辉艳
社会在持续发展,每个人都需要努力提升技能和综合素质,以提高生产力来持续创造个人与社会价值。未来,职业教育将肩负起培养多样化人才、传承技术技能、促进就业创业的诸多重任,成为国民教育体系中不可或缺的一环。
——十方融海(十方教育)创始合伙人兼 CEO,陈劢
目前财经职业教育市场呈现分散化的特点,没有出现龙头企业。行业中成功的企业往往具备较好的市场能力、独特的产品与优良的口碑。但仍有部分行业痛点无法解决,如学员空闲少导致无法长时间线下学习,线上教学缺乏学习氛围等,如何解决行业痛点、满足学员个性化需求会成为企业追求的重要目标。
整个职业教育市场看似很大,但刚需性不够强。要成为职业教育头部企业需要找到一个合适的方向,努力回归职业教育的本质——改变学员命运,不仅要考虑到学员的工作生存问题,还要大力发展职后教育,解决学员的职业发展问题。
——BT 教育创始人/CEO,朱立平
刚刚过去的 2021 年,针对职业教育领域国家多个政策发布、资本对职业教育频频出手、「双减」后教培公司转入等现象,均带来了职业教育的高关注度。职业教育在我国其实已发展多年并有其成熟的结构和发展模式,在新职业教育的大背景下,必定需要新的变革点和突破点。
其中重要的一环即是产业公司,因为只有产业公司才能真正了解产业人才画像、产业技术应用等内容。非常欣喜地是,我们已经看到众多行业的头部企业宣布进入职业教育领域, 下一步就要看谁能更好地融入既有职业教育结构,并做出符合自身产业特色的内容和服务。未来在职业教育领域,具备产业背景或产业知识储备的公司才能走得更好更远。
——猎豹移动副总裁,李婷
随着国家的高度重视,职业教育也迎来了利好的发展机会。但依然也面临着诸多难题,如何更好地根据市场需求来设定职业教育的教学内容,让所培养的人才能更好地满足企业的发展需要,如何从根本上解决凸显出的结构性矛盾等,都需要共同的努力,切实以就业为导向,围绕「人才职业发展」,培养人才、输送人才,真正去打通职业教育的闭环。
——拉勾教育业务负责人,张贵彬
随着我国经济结构的战略调整和产业数字化转型的加快,对技能人才的需求会更加多样化和更加旺盛。技术技能人才市场供需结构性矛盾突出,技能劳动者虽有 2 亿多,但仅满足就业总量 26%。因此,产业龙头、职业院校、人力资源机构的铁三角在政府政策加持下,会发挥划时代的作用,以工代训、专业共建、订单班等模式如雨后春笋。职业教育的发展关乎就业、民生与社会安定,国家未来的政策方向必然是利好的,会让职业教育更加规范、合理且有序地发展。
——科锐国际科技业务副总裁,杨武全
未来国家对职业远程教育的管理和规范会越来越严格,这些政策的出台对于行业发展来说是极大的利好。规范的市场、和谐的竞争环境,对于长年埋头实干、重视教学质量和学员服务的企业来说会拥有更好的发展机遇。而随着人们对技能水平提升、知识层次积累的需求不断扩大,职业远程教育行业在相关政策的引导和规范下,在各个企业精心的耕耘和经营下,必然会拥有更为广阔的市场发展空间。
——正保远程教育副总裁,王良诚
多元化的价值观是社会发展的必然趋势,期待若干年后的年轻人在就业时,无论在哪一行,无论是因为兴趣还是工作,都可以更充分地展现其活力和专业度,贡献其社会价值、也获得社会尊重。
职业技能教育是支撑我国未来产业转型和数字经济发展的重要保障。政策上明确积极鼓励企业深度参与、与职业类院校一同解决高技能类人才的供需矛盾。这是一个历史机遇,产教融合的过程中,需要也离不开职教领域创业者的聪明才智。
——创新工场合伙人,张丽君
职业教育的优势在于就业导向明确,如果培训与就业强关联,学员付费意愿更强,在此基础上提高客单价可以成为扩大企业营收的重要途径。而针对 LTV 短的问题,则可以针对某一赛道或细分培训品类深入打造终身学习平台。
职业教育行业单细分赛道天花板不高,市场规模有限,难以支撑头部企业的持续扩张。如公考赛道的头部企业早已开始向教师、IT 培训、考研等品类扩科布局,跨赛道发展成为众多职业培训平台的共识。
——前程无忧战略投资部总经理,陈海滨
发展中高职教育,是国家基于国际竞争,将人口红利转化为工程师红利的重要举措。打通产教融合的最后一公里,需要中高职院校、中高职教育企业、人力资源服务企业、用人单位、政府主管部门,乃至全社会的共同努力!
——人瑞人才战投负责人,张汉武
学历职业教育中,与产业结合更紧密且拥有技术革新较快专业的院校更有发展前景;非学历职业教育中,兴趣驱动下线上线下融合的终身学习平台是重点发展方向。
真正把创造价值作为职业教育的核心导向、帮助学员获得有社会需求的职业能力的职业教育企业将迎来发展的黄金时代。
——几何投资合伙人,钱鹏飞
兴趣驱动会成为未来成人教育的核心发展趋势之一,成人教育不再局限于刚性需求。受益于兴趣驱动的新型学习模式,科目之间的边界将会逐渐被打破,多样化的兴趣爱好会促使成人教育更加细分和多元化。同时,数字化会重塑整个成人教育的竞争格局,让行业的集中度进一步提高。
——慕华投资合伙人,李恒
在政策需求、市场需求和个人成长需求的共同推动下,中高职教育在未来的 20 年将发生巨大的变化,更多的民营企业和资金会加速入场,政府也会落地更多的政策,提供更多的经费支持。如今年轻人更换工作更加频繁,更加重视提升自身的职场竞争力,职后教育市场也会在未来持续稳健发展。
——蓝象资本合伙人,周爽
《 2022 中国职业教育行业报告 》
如需 PDF 文件,请在多鲸公号(DJEDUINNO)后台回复「职业教育」或添加多鲸小助手微信【15311831917】并备注【职业教育】
概要
01 职业教育市场概述
02 职业教育市场分析
03 职业教育典型赛道分析
04 职业教育赛道展望



职业教育:是指为了使受教育者具备从事某种职业或者职业发展所需要的职业道德、科学文化与专业知识、技术技能等综合素质而实施的教育活动,在多项因素的共同推动下,职业教育进入快速发展期。职业教育由职业学校教育和职业培训两部分组成。
·职业学校教育:是根据国家教育部下达的招生计划录取学生,按教育主管部门认可的教学计划实施教学,学生完成学业后,由学校颁发国家统一印制的毕业证书和学位证书。学历职业教育分为中等和高等职业学校教育。
·职业培训:是指培训、进修后,由培训部门颁发相应结业证书。职业培训可分为就业前培训、学徒培训、在职培训、再就业培训、创业培训及其他职业性培训。

来源:中国教育部、弗若斯特沙利文,多鲸教育研究院整理
职业教育与普通教育是不同教育类型,具有同等重要地位,是国民教育体系和人力资源开发的重要组成部分,是培养多样化人才、传承技术技能、促进就业创业的重要途径。
—— 《中华人民共和国职业教育法(修订草案)》

► 职业教育有学历和非学历两大分类,产业升级背景下新兴职业教育机会不断涌现

来源:多鲸教育研究院整理
职业教育基本可分为学历职业教育和非学历职业教育。
·学历类职业教育:主要分为中等和高等职业教育,中等职业教育包括普通中专、职业高中和技工学校,高等职业教育由专科、本科教育层次的职业高等学校和普通高等学校实施。
·非学历职业教育:主要分为职业考试培训、职业技能培训和企业管理培训;职业考试培训包括人才招录和资格认证,职业技能培训包括 IT、金融财会、语言培训等,而企业管理培训主要包括企业管培和企业内训。
随着互联网行业的快速发展以及传统行业的信息化、数字化水平提升,各行业的商业模式和行业格局都在不断迭代,一些新职业和新兴职业教育方式逐渐进入大家的视野,比如:
·职前教育主要为大学生人群提供职前指导,比如 offer 先生、Unicareer、实习僧等,通过职业生涯指导和就业信息提供,帮助学生掌握工作相关技能,顺利地进入职场。
·职业技能教育,则是通过帮助用户提升专业技能,满足其在能力提升、职业转型等方面的诉求。比如,在互联网职业技能上,可细分为产品、运营、设计、技术、管理、金融等领域;在综合素质方面,包括创业培训、商学院以及知识付费等服务。

► 职业教育经历恢复探索、快速发展、逐步规范和转型发展后进入发展新阶段
民办职业教育,是相对于公办职业教育而言,指民办教育的职业教育,主要由民办职业学校、民办职业技术学校、民办职业学院、民办职业技术学院、民办职业大学、民办职业技术大学等实施教育。
结合政策与职业教育发展状况分析民办职业教育发展历程。(本报告以民办职业教育为主)


来源:国家统计局,多鲸教育研究院整理

► 人才供需结构性矛盾凸显,职业教育是填补人才缺口的重要手段
据人社部统计,2020 年底我国技能人才仅占就业人口总数的 26%,高技能人才占技能人才的 28%。人社部印发的《「技能中国行动」实施方案》明确要求十四五期间要实现技能人才数量的提升。
伴随着产业结构的升级, 我国对新一代信息技术、新材料等技术密集型领域的人才需求不断加大;而如批发零售业、制造业、建筑业等附加值低的劳动密集型行业增速放缓,劳动力供给过剩,行业从业者面临着失业的压力,急需提升职业技能。
劳动力市场就业和招工的两难问题并存,职业教育面临着庞大的市场需求。

来源:人社部、教育部、国家统计局、《制造业人才发展规划指南》 ,多鲸教育研究院整理
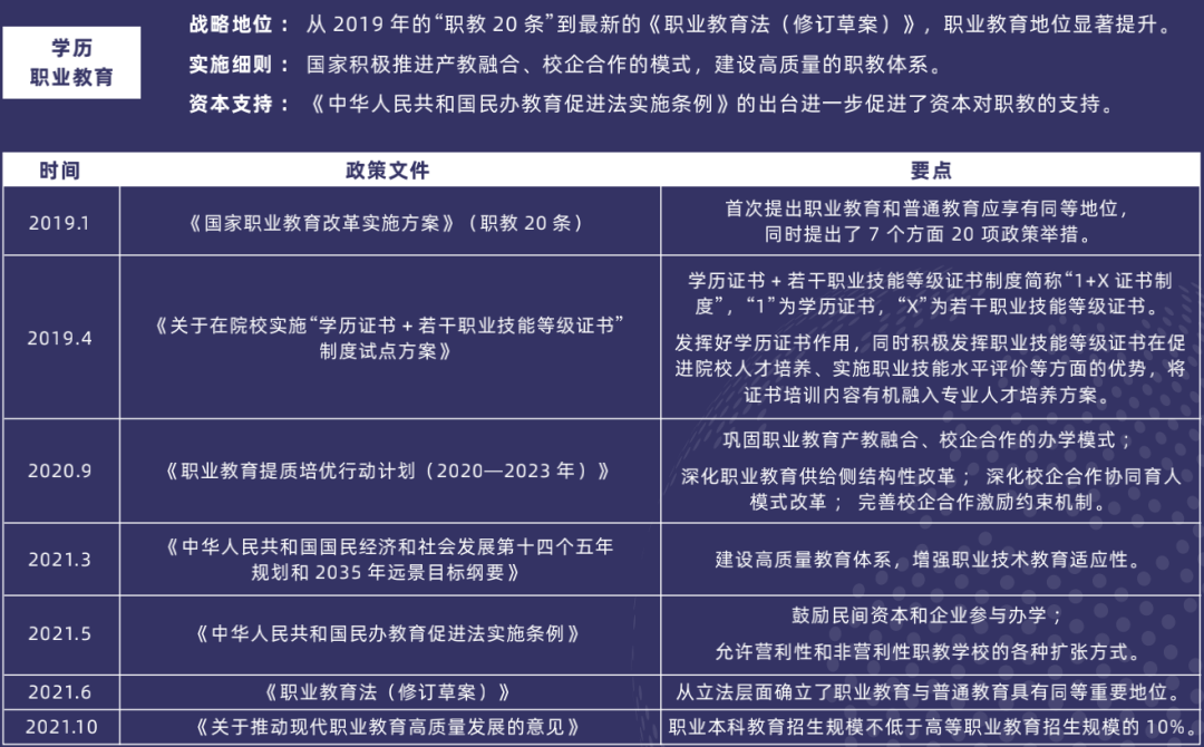
► 利好政策持续推出,学历职教地位显著提升
从长期战略规划到短期实施细则,政策对学历职业教育的催化作用显著。

来源:人社部、教育部、财政部,多鲸教育研究院整理
► 利好政策持续推出,非学历职教走向规范化和市场化
政策推动下,非学历职业教育走向市场化和规范化。
短期内有助于解决就业压力,长期来看对建设终身教育体系具有重要意义。


来源:人社部、教育部、国务院,
多鲸教育研究院整理

► 2022 年,学历及非学历类职业教育规模合计可达万亿
根据预测,到 2022 年,我国职业教育市场规模有望突破万亿,到 2024 年,有望达到 1.2 万亿人民币规模:
·学历类职业教育的增长,主要依赖学生人数增加及学费提升。目前,民办学历类职业教育的招生指标受政府调控,学费则因地而异,需依据政府指导价或通过政府备案审批,因此整体规模受政策影响大。近年高职扩招政策利好行业增长,不过,由于民办高校招生人数占高校总招生人数比例稳定(约24%),且学生总人数趋于稳定,扩招对规模增速的加持有限,未来增速预计趋于平稳。
·非学历职业教育以市场需求为主要驱动力,主要包括职业技能培训和职业考试培训两大市场。职业技能培训受产业结构升级和劳动力市场人才素质提升需求影响,发展迅速,据弗若斯特沙利文数据,近 5 年年复合增长率 CAGR 保持在 10%;在公务员、教师、研究生等扩招影响下,职业考试培训近几年成为热潮,近 5 年年复合增长率 CAGR 约为 4.5%。

来源:教育部、弗若斯特沙利文,
多鲸教育研究院整理

► 职业教育主体集中在产业链中游,赛道众多、竞争激烈
职业教育产业链的上游由配套服务商、平台服务商、师资服务商和内容服务商构成。中游由学历和非学历的职业教育服务商构成,主要提供教育和培训服务。下游则为职业教育需求方,其中现阶段学历职业教育主要面向 15-22 岁的 C 端学生,非学历职业培训的受众则更为广泛,基本覆盖了中考毕业以后所有年龄阶层的学生,此外职业技能培训和企业培训公司还向 B 端企业提供服务。
从产业链来看,学历职业教育与非学历职业培训集中在中游,且细分赛道众多,各赛道集中度低,竞争较为激烈。


来源:多鲸教育研究院整理


(1)学历职业教育概览
► 准入门槛高形成高壁垒
学历职业教育,是相对于职业培训(非学历职业教育)而言的职业教育,以获取学历文凭和实现初次就业为目标。学历职业教育也可称为「职业学校教育」,分为中等、高等职业学校教育。
根据 2021 年 3 月通过的《职业教育法(修订草案)》,中等职业学校教育由高级中等教育层次的职业中等学校(含技工学校)实施,高等职业学校教育由专科、本科教育层次的职业高等学校和普通高等学校实施。《职业教育法(修订草案)》中提出,「职业教育与普通教育是不同教育类型,具有同等重要地位」,同时提出,国家建立健全职业学校教育和职业培训并重的职业教育体系,支持产教深度融合,支持学校教育与职业培训学习成果转换、职业教育与普通教育的学习成果融通、互认。这意味着,从教育体系角度,普通教育、学历职业教育及职业培训均拥有重要地位,受政 策支持鼓励,是提升国民素养、促进就业的重要环节。
2019 年国务院《国家职业教育改革实施方案》的出台开启了高职院校升格为本科层次职业大学(高职本科)的通道,截至 2021 年 5 月,全国有近 30 所本科层次的职业大学,这是国家为进一步完善职业人才培养体系、提升现代化职业教育的重 要尝试,意味着职业教育地位进一步提升。
职业学校的准入门槛高,运营难度大,这也成为了民办学历职业教育行业的主要壁垒。设立中等、高等等不同层次的职业学校,需由从县级以上地方政府到国务院教育行政部门等不同对应层级的部门进行审批,同时,还需要符合办学资金、教育用地、组织章程、教师人员、设备、课程体系等一系列资质要求。
中国民办高等教育市场规模约为 1,700 亿人民币,为高等教育市场的十分之一左右(公办占比九成)。与公办高校不同,民办学校的资金来源主要为学生学费收入,其他则包括政府拨款(约占 12%)及投资者投入等。从在校生和招生人数来看,民办高校人数近年来持续增长,占高校人数比例维持在 23%-24%,其中研究生与本科占比 62%,专科占比 38%。

来源:教育部、弗若斯特沙利文,
多鲸教育研究院整理
(2)民办学历职业教育模式
► 重资产属性下,外延扩张和内生增长需并重
民办职业学校当前主要收入来源为学生支付的学费和住宿费等,可占总体收入的 80% 以上,其他收入则为一定的政府补助和利息、管理费等。民办学校不断采用多种方式积极提升收入,比如,通过外延并购增加学校数量,通过扩大学校规模和提升招生能力来提高入学人数等。单个学生收入的重头,即学费,有稳步提升的趋势,但受指导价限制及监管影响大,很难在短时间内快速提升,因此,提升收入的主要驱动力在学生人数的增加。
民办学校若采用自建模式,则初期投入成本高昂,主要前期投入包括土地租赁、校区建设和设备采购等费用。主要运营成本包括教师和员工薪资、固定资产折旧、水电等运营费用、销售及行政费用等。新建高校的回本周期一般在 10 年以上。自建模式属于重资产运营,十分考验学校的资金实力、拿地能力、教师招聘能力和运营能力等。
并购是民办高校扩张最主要的方式。随着国家对独立学院转设加速推进,民办高校向外并购有了丰富的标的,高校的外部扩张受政策利好。
轻资产运营是指教育企业与政府、房地产商等第三方合作办学,通过第三方解决拿地难、建设投入大、办学资质难获取等问题。该模式曾一度成为热点,但轻资产模式的落地,需要倚靠有较高知名度和行业地位的品牌背书。


来源:教育部、弗若斯特沙利文、希望教育集团 2020 年年报,多鲸教育研究院整理
模式痛点及解决方案
·投入:重资产模式初期投入高,项目回本周期长,民办高校需要强大的资金实力和精细化运营管理以实现良性运作。
·并购:一方面,民办高校并购多以区域扩张为主要目的,但不同区域、不同专业的学校之间协同效应较差,民办学校需提升自身整合能力以保证收购学校保值增值;另一方面,并购作为当前民办高校的主要增长方式,是提升学生数量及实现增收的关键,但一味地追求扩张,必定会带来资金压力。利用政策窗口期快速扩张的同时,减少流动性压力,是民办职业学校面临的一大挑战。
·师资:民办学校教师招募难度大、流失严重、 恶性竞争加剧人员流动,人力成本逐年攀升。通过合理的薪酬体系将师资培育和企业发展联系在一起,提升教师队伍建设水平和稳定性,从而提升核心教学体系输出能力,有助于打造民办高校的核心竞争力。
·产教融合:当前人才培养与产业需求脱节,产教融合有待进一步深化和打通,民办高校作为教育端,需要和企业端更加深入地合作,探索多样化合作方式,实现真正的产教融合。
(3)民办学历职业教育行业格局
► 并购提升市场集中度,行业龙头市值达百亿人民币
根据教育部《2020 年全国教育事业发展统计公报》,全国有民办中等职业学校1,953 所,在校生 249.40 万人;民办普通高校 771 所(含独立学院 241 所),普通本专科在校生791.34 万人,硕士研究生在学 2,556 人。

注 1:图中含中等职业学校,来源:教育部、wind、弗若斯特沙利文,多鲸教育研究院整理
我国民办高等教育市场高度分散,根据弗若斯特沙利文报告,按照学生人数计,截至 2017 年末,中国民办高等教育行业五大市场参与者份额约 5.8%。不过,随着未来并购趋势加强,未来市场集中度有望进一步提升。
目前国内较大的民办高校集团,如希望教育、中教控股、新高教集团、新华教育、春来教育、东软教育、中国科培、民生教育、宇华教育等均为港股上市公司,其学校主要分布在华东、华南和西南地区。

来源:教育部、wind、弗若斯特沙利文,多鲸教育研究院整理
典型企业:民生教育

► 民生教育集团加速线上线下融合
公司简介
民生教育创立于 1998 年,以「互联网+」职业教育为中心,形成了校园教育、在线学历教育服务、职业能力提升、考试测评、技术平台、人力资源与就业、国际教育七大类业务线,构建起相互补充、支撑、协同的产品矩阵。民生教育建立了线上+线下、学历+非学历、「招培就」全链条一体化的系统性服务体系;服务网络遍布 全国 31 个省/市/自治区及澳大利亚、新加坡和中国香港等国家和地区,服务学生及用户逾 3,000 万人。
营业收入与净利润

来源:公司官网、公司财报、国盛证券、中泰国际,多鲸教育研究院整理
核心优势
·技术优势:累计研发投入十多亿,专利软著 500+,四家国家高新技术企业,积累众多技术成果。
·OMO 模式:线下 1,800 多个学习中心覆盖 31 个省份,线上互联网服务平台,线上线下融合协同发展。
·完整的产业链:形成招生培养就业一体化闭环。
未来发展战略
·定位「互联网+职业教育」,搭建「互联网+职业教育服务平台」。
·发挥集团不同板块协同效应,打通底层数据,做好数字化转型。
典型企业:中教控股

► 中教控股学校商业模式优势明显
公司简介
中国教育集团控股有限公司是一家中国领先的高等及职业教育集团,业务遍布中国、澳大利亚与英国,专注于通过创新提供优质教育,集团于 2017 年于香港联交所上市。
营收、净利润及增速


来源:公司官网、公司财报、国盛证券、中泰国际,多鲸教育研究院整理
14 所海内外院校,在校生规模近 28 万
学校商业模式保持稳定现金流;持续的并购保持高增长


来源:公司官网、公司财报、国盛证券、中泰国际,多鲸教育研究院整理
(5)学历职业教育趋势
► 并购整合加速,产教融合加深,职业教育地位不断提高
01 民办高校并购整合加速
民办高校龙头企业利用自身资金和管理优势,不断寻求并购整合机会以扩大规模,随着资本化进程不断加快,未来行业集中度将会进一步提高。据不完全统计,自 2020 年起,高教上市公司并购案例达 10 起。
《民促法实施条例》进一步明确分类管理思路,也明确了对民办企业参与职业教育的鼓励方向,总体利好并购。独立学院转设加速,为高校并购提供更为丰富的标的。


来源:教育部、联合国教科文组织、弗若斯特沙利文,多鲸教育研究院整理
02 产教深度融合
《国务院办公厅关于深化产教融合的若干意见》指出,「深化产教融合的主要目标是,逐步提高行业企业参与办学程度,健全多元化办学体制,全面推行校企协同育人,用 10 年左右时间,教育和产业统筹融合、良性互动的发展格局总体形成,需求导向的人才培养模式健全完善,人才教育供给与产业需求重大结构性矛盾基本解决,职业教育、高等教育对经济发展和产业升级的贡献显著增强。」这为明确企业主体作用,引导企业参与办学提供了明确的指导思路。此后,教育部、发改委《职业学校校企合作办法》、《建设产教融合型企业实施办法》进一步明确了校企合作的机制,同时,各地方也陆续出台政策,支持产教融合。
目前,产教融合还存在着不少痛点,如高校培 养与企业用人需求脱节、校企合作务虚不务实、市场规范化程度低等问题,因此,真正实现产教融合目标,仍然有很长的路要走。

来源:教育部、联合国教科文组织、弗若斯特沙利文,多鲸教育研究院整理
03 高层次,高水平,高质量
产业升级大背景下,各行业对技术技能型人才的需求愈发紧迫,但与之相对应地,我国职业教育体系、标准和教育质量还有待完善和提高,与发达国家相比存在不小差距。这一差距尤其体现在高层次教育上。2019 年,我国高等教育毛入学率 51.6%,相比美国(89%)、欧洲(71%)的高等教育入学率还远远落后。
近几年,国家陆续出台政策大力倡导职业教育,持续推进高等职业教育发展,以培养高层次、高水平的技术型人才,这符合我国现代化战略目标,是职业教育的主流趋势。
高职院校升格为本科层次职业大学的通道开启后,未来可能还会设置职业硕士、职业博士,职业教育的晋升通道将被彻底打通,形成与普通教育具有同等地位的升学路径。


(1)公考培训概况
► 公考热度居高不下,市场规模突破 150 亿人民币
公务员考试是公务员主管部门组织录用担任一级主任科员以下及其他相当职级层次的公务员的录用考试,分为中央和地方两种形式:
·国考即国家公务员考试是指:中央、国家机关以及中央国家行政机关派驻机构、垂直管理系统所属机构录用机关工作人员和国家公务员的考试。
·省考即地方公务员考试是指:地方各级党政机关、社团等为招录机关工作人员和国家公务员而组织进行的各级地方性考试。
公考热度居高不下,国考自 2013 年以来参考人数均过百万;省考人数逐年上涨,2020 年参考人数突破 400 万人。根据东方财富证券研究院测算, 2013 年公务员考试培训行业市场规模仅 52 亿人民币,2017 年公务员考试培训行业市场空间逼近百亿人民币,预计 2022 年将突破 200 亿人民币。


来源:中公教育官网、弗若斯特沙利文、国金证券研究所、东方财富证券研究所,多鲸教育研究院整理
(2)公考培训驱动因素
► 报考人数上升
高校扩张

来源:智联招聘、wind、中公教育官网、教育部,多鲸教育研究院整理
2010-2020 年期间,全国高校毕业生人数从 631 万人增长至了 874 万人。高校扩招政策下,国内毕业生人数再创新高,2020 年毕业生人数同比增加 40 万人。据智联招聘对毕业生期望行业的调查,有意愿在政府就职的人数占比由 2019 年的 4.6% 升至 2021 年的 6.4%。
经济下行


来源:智联招聘、wind、中公教育官网、教育部,多鲸教育研究院整理
公务员参考率有抗周期属性,与经济发展成反比,经济热则报考热情衰减,经济冷则报考热情上升。2017 年以来,GDP 增速持续放缓,受经济下行及疫情持续的影响,预计中短期内公考热度稳定,参考人数将持续上升。
就业压力


来源:智联招聘、wind、中公教育官网、教育部,多鲸教育研究院整理
受国内高校毕业生人数的上升与经济下行的影响,就业压力进一步提升。2021 年 6 月,16-24 岁人口城镇失业率达到 15.4%。同时,公务员岗位的稳定和职业地位较高的属性使得就业者倾向于参加更为公平的公考。
► 参培率上升
竞争激烈
公务员逐年扩招,但受毕业生人数上升及经济下行等因素的影响,公务员招录比常年居高不下,2019 年国考招录比甚至达到了 95:1。面对激烈的公考竞争,考生往往难以进行个人自主备考,更多考生会选择参与培训以提高自身竞争力与通过率。


来源:智联招聘、wind、中公教育官网、教育部,多鲸教育研究院整理
其他原因
公务员考试缺乏官方考试大纲及教材,考生独立备考难度较大;
一般考生较难完成自我学习监督与激励,参培可以提供学习氛围,同时,高投入成本可以激发考生更大学习动力;
机构名师了解应试技巧及考试重点。接受名师辅导可以有效提高通过考试的几率。
(3)公考培训竞争格局
► 中公、华图形成双寡头格局,粉笔公考强势崛起
公考培训机构最早诞生于 90 年代,初期培训机构多为区域性的小机构,但在十几年的激烈的市场竞争之后,目前公考培训行业已经进入寡头时代,集中度极高。华图、中公两家机构在 2019 年分别占据公考培训市场 15% 和 33% 的份额;另外,2016 年粉笔教育借助线上渠道强势崛起,2019 年占据 13% 的公考培训市场份额。


数据来源:国信证券经纪研究所、中公教育官网,多鲸教育研究院整理
区别于其他教育培训细分行业,公考培训行业集中度非常高,且形成寡头的时间很早,原因在于 :
·公考没有官方教材,考生自主备考难度大。早期,华图、中公注重教研,研发自有教材逐渐完善了公考教材体系。
·公考培训科目标准化程度高,易于复制扩张。
·早期教育培训行业非常依赖教学网点的铺设。学员一般通过封闭式线下课程训练,达到短期提分的目的。
·公考主要群体为高校学生,目标客群集中,易于开展针对性营销,龙头企业通过多种方式在高校开展营销活动抢占市场。
典型企业:中公教育

► 中公教育垂直一体化架构优势明显
公司简介
中公教育是跨品类综合性的职业考试培训龙头,1999 年成立,起步于公考培训,2019 年借壳上市。公司在品牌、研发、产品、渠道等方面形成高壁垒,优势明显。
营业收入、净利润及增速


来源:公司官网,多鲸教育研究院整理
垂直一体化架构 (总部 - 分校 - 线下网点 - 线上培训)

来源:公司官网,多鲸教育研究院整理
典型企业:粉笔职教

► 粉笔职教线上公考教育龙头
公司简介
北京粉笔蓝天科技有限公司(粉笔职教)成立于 2015 年,由公考名师张小龙创立。成立以来,公司坚持科技先行,致力于用互联网技术助力教育创新,是积极推动「互联网 + 教育」的职业培训平台。粉笔职教坚持以人为本的经营理念,以高水平教学质量和优质服务,赢得了诸多用户的信任与尊重。
经营数据(截至 2021 年 4 月)
·累计用户 4,800 万,付费用户 703 万
·单月营收 5.5 亿人民币(2020 年 8 月)
·400+ 学习中心
·师资团队占比超 75%
商业模式


来源:公司官网,多鲸教育研究院整理
(4)公考培训趋势
► 品牌化程度加深,下沉市场空间广阔
01 品牌化优势明显
公考赛道目前头部公司优势明显,且相对于其他招录考试而言,更容易做到标准化,公考赛道集中度有望进一步提升,品牌效应进一步加强。
品牌优势有助于企业降低获客成本,吸引优质师资人才,同时,当品牌效应延伸至其他赛道,有利于形成产品间协同效应,造就综合性品牌优势。
公考赛道龙头企业通过自身在管理、研发、运营和渠道等方面的成熟经验,可以进一步巩固品牌优势,形成正循环,而新入局公司则可通过差异化定位,瞄准细分人群,进行差异化的品牌塑造。
02 下沉市场空间广阔
公职类招录岗位的大量需求来自于地级市和县,因此,下沉市场公考培训空间广阔,值得关注。以山东省为例,2021 国考山东省招考人数为 1,292 人,非省会地区招考人数为 1,120 人,占比达到 87%。一些地区的公考招录比甚至超过省会城市,竞争激烈。
近年来,公考龙头都在加速下沉,中公截至 2020 年度已有 1,669 个直营分布和学习中心,覆盖全国 31 个省市及 319 个地市,比 2019 年末增长 51%。粉笔教育等利用线上的高性价比课程布局下沉市场,迅速起量。
03 OMO
线上教育可以为学生提供更加便利的教学服务,线下面授能为学生提供更加沉浸、专注的学习环境。OMO 运营模式既能够为学生提供优质的服务,也能保持企业安全稳定且高效的运营,是当下公考赛道的普遍选择。
线上向线下布局:以粉笔教育为例,其 2020 年开始加大对线下渠道的建设力度,加速下沉至各个地市、县区开设学习中心,以便为学员就近提供良好的线下学习环境。
线下向线上布局:以中公教育为例,2020 年其线上营收 29.05 亿人民币,同比增长 180.56%。线上培训营收在整体营收的占比从上年同期的 11.29% 上升到 25.94%。线上培训人次接近 300 万人,增长超过六成。


(1)考研培训市场特点
► 公共课培训规模化程度高,自命题科目培训市场分散
研究生分为硕士和博士,本文中的研究生考试专指硕士研究生考试。
研究生考试流程分为初试和复试,初试为全国统考,考试科目分为公共科目和专业科目;复试一般由各院校自主命题。
研究生考试科目多、流程长。其中公共科目内容标准化较高,培训需求旺盛,易规模化;但专业科目和复试考核内容更加多样化,市场较为分散,培训机构可针对特定学科打造竞争优势。

来源:教育部,多鲸教育研究院整理
(2)考研培训驱动因素
►「内卷化」背景诱发考研热,激烈竞争导致参培率居高不下
考研人数多
新冠疫情叠加经济转型期,国内 GDP 增速下滑,毕业生就业压力大,希望通过考研暂时性逃避就业。


来源:国家统计局、中国教育在线、全球化智库、考研帮、《2021 应届生就业趋势报告》,多鲸教育研究院整理
普通高校本科毕业生逐年增加,就业竞争力降低。企业对于高素质人才需求渐长,导致硕博学历的薪资溢价高。


来源:国家统计局、中国教育在线、全球化智库、考研帮、《2021 应届生就业趋势报告》,多鲸教育研究院整理
海外疫情控制力度不及国内,叠加留学地的双边关系恶化,部分学生留学意向受阻,转而投入考研大军。

来源:国家统计局、中国教育在线、全球化智库、考研帮、《2021 应届生就业趋势报告》,多鲸教育研究院整理
参培率高
研究生大幅扩招,但报录比仍然居高不下。且部分名校的热门专业推免比例显著提升,挤压统考名额,统考竞争激烈。


来源:国家统计局、中国教育在线、全球化智库、考研帮、《2021 应届生就业趋势报告》,多鲸教育研究院整理
考生独自复习效率低,尤其针对数学和专业课等难度较高的科目,自主复习耗时长,且难以达到理想的效果。

来源:国家统计局、中国教育在线、全球化智库、考研帮、《2021 应届生就业趋势报告》,多鲸教育研究院整理
在职人群复习时间紧迫,难以完成长期持久的复习计划。往届生占比逐年提升,容错率低,上岸需求强,倾向于参加培训。

来源:国家统计局、中国教育在线、全球化智库、考研帮、《2021 应届生就业趋势报告》,多鲸教育研究院整理
(3)考研培训市场规模
► 报考基数大叠加高参培率,考研培训市场成长空间可期
伴随着考研报名人数逐年增加,参培率在白热化竞争中也逐渐提升,考研培训市场需求进一步加大。本文采用如下公式预测考研培训市场空间,考研市场规模 = 报考人数 × 参培率 × 客单价。
经测算,2020 年考研培训市场达到 63.75 亿人民币,2024 年有望突破 120 亿人民币。其中:
·报考人数:根据教育部公布的数据,2021 年考研报名人数为 377 万,2016-2021 年高校毕业生人数的 CAGR 为 3.5%,考研人数占毕业生比重的 CAGR 为 3.7%,以此数据作为未来 4 年的增长率。
·参培率:根据中国教育在线 2019 年公布的数据,约 31% 的考生会选择报辅导班。随着考研竞争压力加剧,假设参培率每年增长 2%。
·客单价:根据中国教育在线 2019 年公布的数据进行估算,客单价加权平均值约为 5,665 人民币,本文假设客单价保持不变。

来源:教育部、中国教育在线,多鲸教育研究院整理
(4)考研培训商业模式
► 注重名师 IP 打造,加盟为主流扩张模式
目前考研培训机构的公共课仍然非常注重对于名师的打造,并以线下授课模式为主。
除新东方和中公教育以外,加盟是大部分全国性机构的扩张模式。

数据来源:多鲸教育研究院整理
(5)考研培训行业格局
► 行业格局相对分散,「大而全」和「小而精」 机构并存

来源:公司公告、公司官网、天风证券研究所,多鲸教育研究院整理
从行业布局来看,考研培训市场可以分为两个梯队。
第一梯队:全国范围内的知名品牌培训机构
·中公考研和新东方在线的考研业务市占率最高。两大巨头最新公布的营收均不超过 10 亿,集中度较低。
·多数传统培训机构以加盟的方式进行扩张,增速快但质量不高,并未在市场中占据有利地位。
·部分在线考研机构,通过大力发展高门槛的高端课程(客单价万元以上),形成行业壁垒,强化企业竞争优势,行业地位稳固。
第二梯队 : 区域性或专注细分课程的培训机构
· 机构数量较多,以学科或地域优势取胜。
(6)考研培训发展趋势
01 市场分散,下沉市场机会巨大,新兴用户个性化需求引领行业发展新方向
考研市场相对分散,往届生占比不断增加,预测至 2020 年占比已超过 50%,学员分布相对分散。
考研帮数据显示 80% 的考研学生来自非 985、 211 高校,这类院校地理位置相对分散。
考研人群分布相对分散,下沉市场总体占比较高。线上模式更适合扩展下沉市场,线下教学效果更好。拥有线上与线下相结合的模式的考研培训企业能获得更好的发展。
考研主力军年龄结构下移,95 后及 00 后新兴用户成为考研主体,机构如何从课程、内容及服务等方面满足新兴用户的个性化考研需求成为关键。
02 跨界巨头持续加码,K12 教培加速入局,行业格局竞争加剧
职业教育各细分赛道天花板低,随着考研人数不断增加和参培率的提升,整个市场规模不断扩大,吸引了大批跨界竞争者。以中公教育为例,通过多年的经营,已在赛道内形成行业领先优势,并把考研赛道作为未来的重点战略赛道,持续加大投入。
「双减」政策后,大量 K12 教培面临转型,考研属于 C 端应试类教育,与 K12 的相似度较高,是良好的转型方向。以新东方、高途为代表的公司已经加快在考研赛道扩展的步伐。
随着众多竞争者的加码,考研赛道的竞争日益激烈,行业内的企业将面临更强的挑战。
03 单个名师效应降低,名师矩阵效应凸显
依靠单个名师,容易导致企业过度依赖个人 IP,不利于企业自身品牌的树立和长远发展。单个名 师的高议价能力也加重了企业的运营成本,增加企业负担。
名师矩阵效应,能够以极低成本带来极大流量的前端获客。随着名师矩阵效应的不断强化,名师团体与机构合作方式待加强。部分头部机构与名师采用合伙制而非雇佣制,相互配合、相互共建。机构将名师团体 IP 自媒体矩阵作为低成本获客的主要渠道,可实现高收益发展。

(1)金融财会培训概况
► 按照生命周期划分金融财会培训行业
按照用户属性来划分,金融财会培训市场分为 2B 端和 2C 端。
2C 端主要包括金融财会考证培训、金融实务培训、财会实操培训、金融招聘考试培训,其中考证培训贯穿职前和职后;
2B 端包括企业财税培训、金融机构培训、CFO 高端会议与金融高端人才培养,企业财税培训与金融机构培训属于企业培训,目标在于使得员工的知识、技能、工作方法及工作效率得到改善和提高;CFO 高端峰会与金融高端人才培养主要针对工作 8-10 年以上的机构高级管理人员,高管人员参加 CFO 峰会与高端人才培养的主要目的是着眼于未来商业发展趋势、增加人脉关系等。

数据来源:教育部,多鲸教育研究院整理
(2)金融财会考证市场规模
► 金融财会考证市场规模稳定增长,2023 年市场规模有望突破 360 亿人民币
2023 年金融财会考证培训市场规模有望突破 360 亿人民币。国内外各金融财会证书考试报名人数如下表所示,其中,客单价的统计是根据行业内代表性公司的平均客单价计算的,参培率是根据不同品类的实际情况估算的。估算出不同证书的未来三年不同的增长率,假设参培率与客单价不变,预计 2021 年、2022 年、2023 年金融财会考证的市场规模分别为 252.95 亿人民币、303.55 亿人民币及 364.26 亿人民币。


数据来源:中国会计年鉴、中税协官网、中注协官网、MNCPA、CMA 官网、ACCA 官网、中华会计网校、高顿教育官网、西南证券、教育部,多鲸教育研究院整理
(3)金融财会培训行业驱动因素
► 从业人员不断增多、国际发展需求增加与政策利好不断促进金融财会培训行业发展

来源:国家统计局、艾瑞咨询,多鲸教育研究院整理
典型企业:BT 教育


► BT 教育以社群运营与口碑形成品牌效应
公司简介
BT 教育,致力于打造属 于每个财经人的在线大 学,下设六大学堂:会计学堂、法律学堂、金融 学堂、才鲸学堂、考研学堂、艾财学堂,以高效应 试、高通过率、陪伴奋斗著称。目前拥有 135 万 + 学员,累计付费学员超过 30 万 +。
运营模式

模式特点

典型企业:高顿教育

► 高顿教育利用先发优势持续拓科与深耕
公司简介
高顿教育成立于 2006 年,全称上海高顿教育科 技有限公司,是一家以科技为驱动,以财经教育为核心,以大学教育、学历教育、职业教育为重点发展方向,集教育培训、教育服务、教育科技与产品研发于一体的综合性国际职业教育集团。
课程体系
高顿教育财经类课程主要涵盖以下几大类:
·国际、国内财经金融类证书考试培训,如 ACCA、CMA、CFA、FRM、USCPA、CPA 等;
·财会资格培训,如会计职称、税务师、管理会计师;
·金融从业资格培训,如基金、期货、证券、银行从业资格,经济师;
·金融招聘考试培训,如银行招聘考试、农信社招聘考试。
经营数据(截至 2021 年)
·在全球超 50 座城市开设了 60 多所分校、5 所学习中心,拥有超过 6,000 名全职员工
·与国内外逾 300 所高校



